《民用中小型无人驾驶航空器操控员训练机构规范》由中国航空器拥有者及驾驶员协会、中国地理信息产业协会、中国民航飞行员协会、中国航空运输协会共同提出并联合发布,请各相关方认真研究并填写《中国航空运输协会团体标准反馈意见表》,于2025年12月13日前将反馈意见发送至标准编制组联系人邮箱。 联系人:刘老师 联系电话:010-59942111 邮箱:uastraining@cata.org.cn

本规范重点针对无人机飞行训练中的人员、设施设备、 训练大纲及管理手册等进行规范,为民用无人机操控员执照培训提供更高质量的市场准入要求,切实提升无人机操控员训练机构的规范性、标准性和安全性。
规范主要内容 《民用无人机驾驶员训练机构合格审定规则》共包括14章正文。
第1、2、3章,为规范的常规性描述,包括范围、规范性引用文件、术语和定义。
第4章对训练机构合格证件的类型进行了阐述。
第5章给出了基本要求,包括:训练机构临时合格证的 颁发条件、训练机构合格证的颁发条件、训练机构申请人 基本条件、持续培训能力要求、公平诚信要求、宣传要求和检查要求。
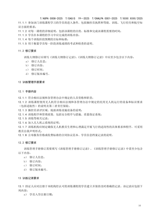
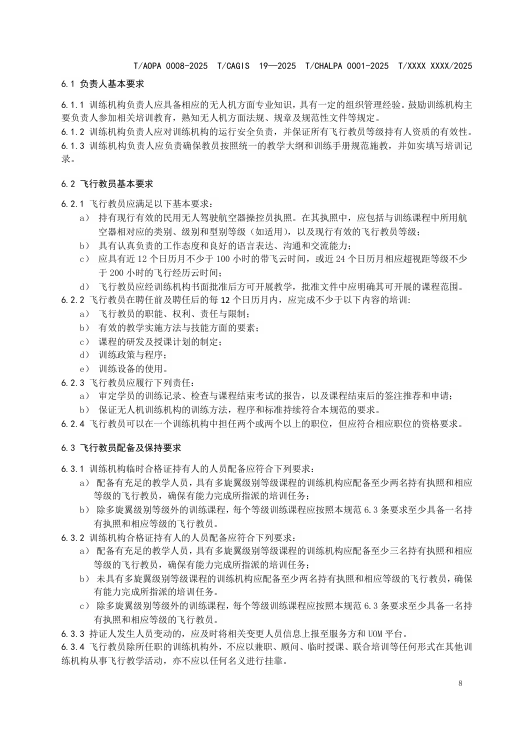
第6章、第7章、第8章、第9章、第10章对人员、训练航空器系统及模拟训练设备、业务办公室和训练基地、 训练课程、训练运行、训练管理手册、训练记录、训练机 构失信行为等提出了要求。
正文如下:



















本文来自投稿,不代表飞行网 飞行学苑立场。发布者:sensv,转载请注明出处:http://www.feixing.org.cn/8058.html